Instance Verification Kit (IVK)

mutex lock @ [1785+25+/linux-3.19-rc1/drivers/mtd/chips/fwh_lock.h]
Instance Signature: mutex

The Matching Pair Graph:


Function Name
Control Flow Graph (CFG)
Events Flow Graph (EFG)
Source Correspondence
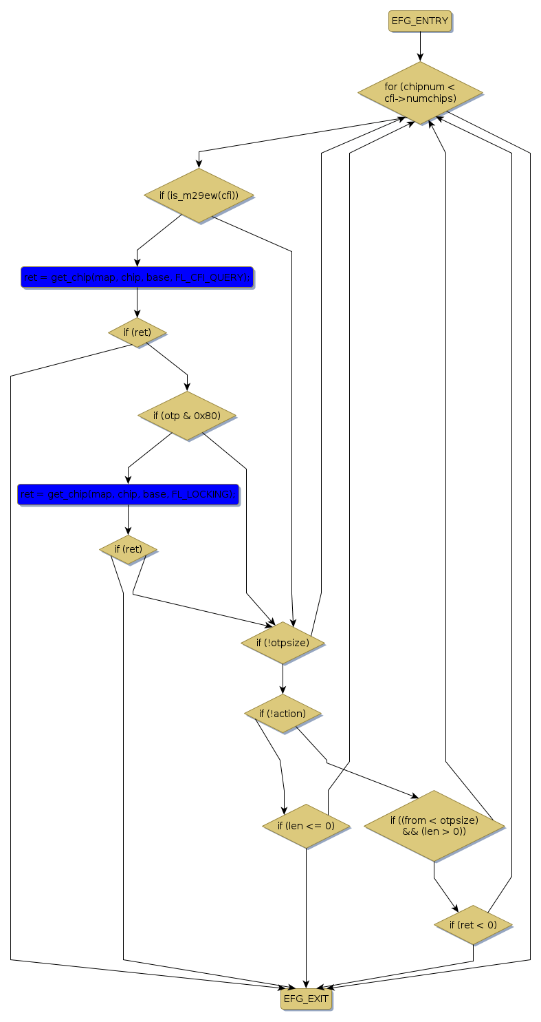
cfi_amdstd_otp_walk [42874+19+/linux-3.19-rc1/drivers/mtd/chips/cfi_cmdset_0002.c]
cfi_amdstd_reset [79978+16+/linux-3.19-rc1/drivers/mtd/chips/cfi_cmdset_0002.c]
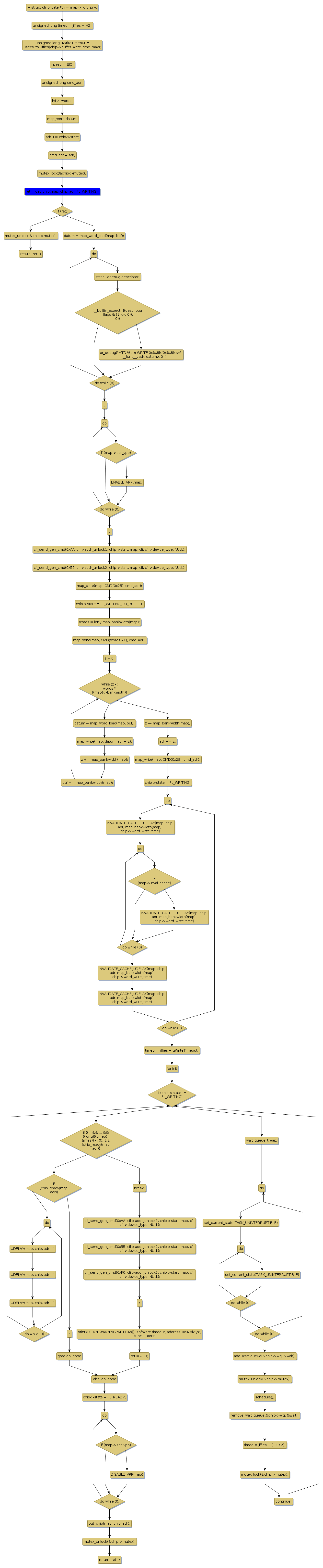
cfi_amdstd_write_words [50468+22+/linux-3.19-rc1/drivers/mtd/chips/cfi_cmdset_0002.c]
do_atmel_lock [70124+13+/linux-3.19-rc1/drivers/mtd/chips/cfi_cmdset_0002.c]
do_atmel_unlock [71161+15+/linux-3.19-rc1/drivers/mtd/chips/cfi_cmdset_0002.c]
do_erase_chip [64540+13+/linux-3.19-rc1/drivers/mtd/chips/cfi_cmdset_0002.c]
do_erase_oneblock [66973+17+/linux-3.19-rc1/drivers/mtd/chips/cfi_cmdset_0002.c]
do_otp_lock [41260+11+/linux-3.19-rc1/drivers/mtd/chips/cfi_cmdset_0002.c]
do_ppb_xxlock [72432+13+/linux-3.19-rc1/drivers/mtd/chips/cfi_cmdset_0002.c]
do_read_onechip [36240+15+/linux-3.19-rc1/drivers/mtd/chips/cfi_cmdset_0002.c]
do_write_buffer [53357+15+/linux-3.19-rc1/drivers/mtd/chips/cfi_cmdset_0002.c]
do_write_oneword [47170+16+/linux-3.19-rc1/drivers/mtd/chips/cfi_cmdset_0002.c]
fwh_xxlock_oneblock [729+19+/linux-3.19-rc1/drivers/mtd/chips/fwh_lock.h]
get_chip [26208+8+/linux-3.19-rc1/drivers/mtd/chips/cfi_cmdset_0002.c]